一、国际教育学院2025年本科招生简介

二、国际联合培养本硕连读项目
学生将利用本科四年的时间,完成大学本科课程学习、雅思培训课程,第五年赴海(境)外合作高校就读硕士课程。修满我校与海外合作高校所规定的学分,符合毕业条件的将获得广州应用科技学院本科毕业证书、学士学位证书和海(境)外合作高校硕士学位证书。
该项目在本科生阶段按硕士研究生目标个性化定制培养方案,小班化教学,全方位指导学生发展,实施名校激励和GPA(在校成绩平均分)目标管理,定制语言提升计划,修满学分获得全日制本科文凭,第5年100%直通海(境)外高等院校继续深造,修满学分获得全日制硕士研究生文凭。
为确保在出国后能充分适应海(境)外合作高校研究生课程,学生在修读学校本科课程的同时,增加了四年英语能力实训课程和雅思培训课程,从大一开始,到大四结束。大三或大四期间,学生将进行英语能力测试(雅思考试/海外合作高校语言内测),达到学业成绩要求且修完本科课程学分者将被录取到海(境)外合作高校就读硕士课程。
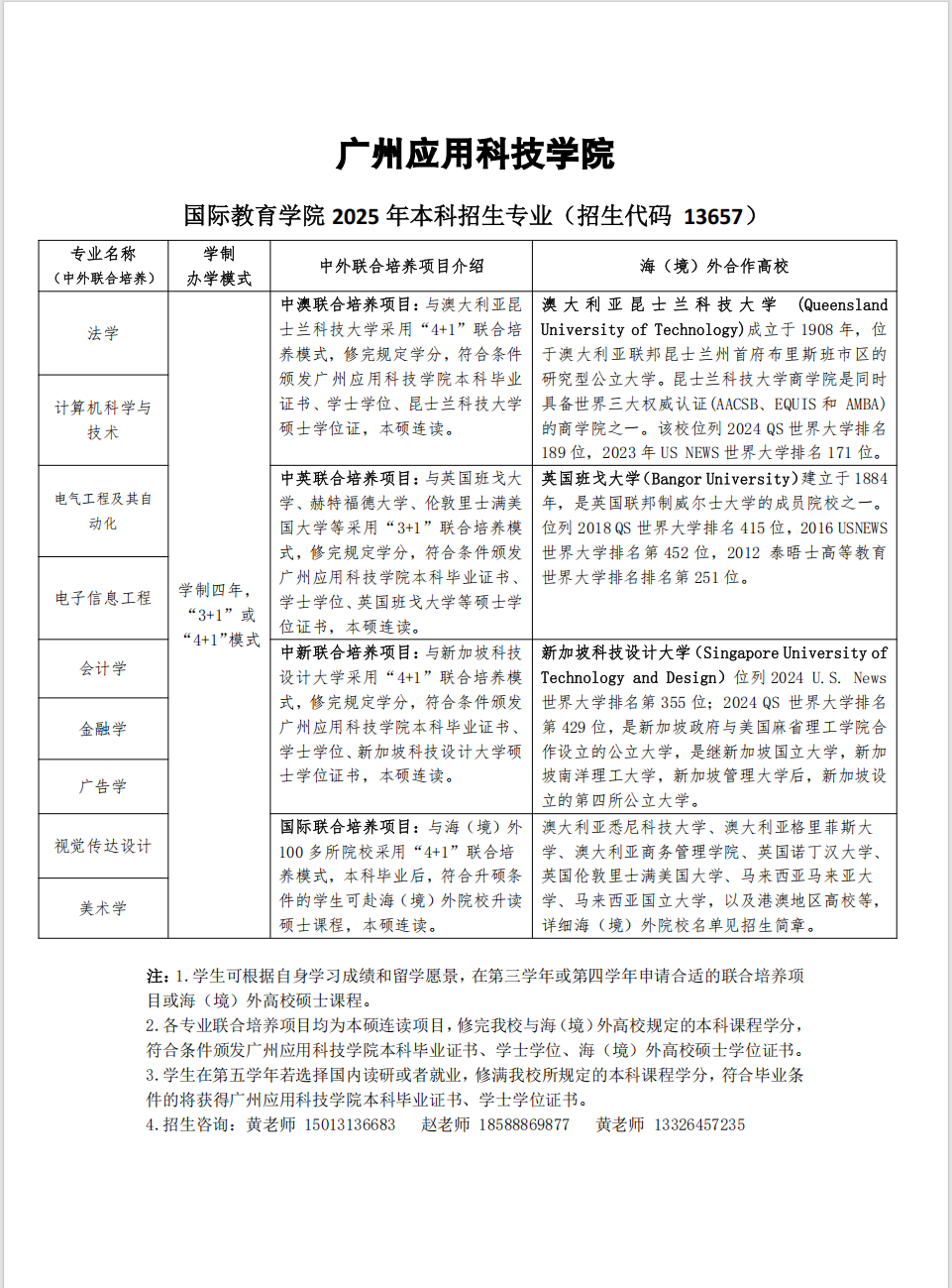
三、高考招生专业
法学 会计学 金融学 视觉传达设计 美术学
计算机科学与技术 电气工程及其自动化
四、收费标准
广州应用科技学院本科阶段学费:第1至4学年学费为41800元/学年(美术学专业、视觉传达设计专业44800元/学年)。海(境)外合作高校硕士课程学费:以各学校的收费为准,硕士课程学费加生活费一年约15-35万人民币。
五、项目说明
1.学生可根据自身学习成绩和留学愿景,在第三学年或第四学年申请合适的联合培养项目或海(境)外高校硕士课程。
2.学生在第五学年若选择国内读研或者就业,修满我校所规定的本科课程学分,符合毕业条件的将获得广州应用科技学院本科毕业证书、学士学位证书。
六、项目优势
1.近600学时的雅思听说读写培训课程,覆盖雅思基础、进阶、强化、冲刺全学段,小班制授课。我校与新东方国际教育合作设立雅思联合培训中心,雅思课程由我校具有海外名校留学背景的雅思教学名师与新东方雅思教学名师共同授课。
2.国际班课程还涵盖批判性思维、跨文化交际、英语演讲、外事礼仪、英美文化、英文学术论文写作、海外留学生涯指导等精品课程。
3.参加国际班评优评先、国际班奖学金评选。
4.参加各类国际文化活动,如:国际名师讲座、国际文化节、国际教育展、海外研学项目、海外实习项目等
5.优先推荐参加学科竞赛、国际竞赛,帮助提升个人学术背景。
6.我校与海(境)外100多高校建立合作关系,优先推荐香港、澳门地区的高校,以及QS top200 世界名校。
7.资深留学规划师定制个性化留学方案,提供一对一个性化海外升学规划指导。
8.完成大学三年课程或四年课程后赴海(境)外高校攻读硕士课程,保证100%海外硕士升学,实现本科和硕士无缝衔接。
9.国外获得的硕士学位学历经国家教育部认证,回国就业享受海归待遇。
七、咨询方式
咨询热线:黄老师 15013136683(微信同号)
赵老师 18588869877(微信同号)
黄老师 13326457235
附件:国际联合培养本硕连读项目部分海(境)外合作高校名单
|
澳大利亚名校
|
|
澳大利亚悉尼大学
|
澳大利亚麦考瑞大学
|
|
澳大利亚新南威尔士大学
|
澳大利亚昆士兰科技大学
|
|
澳大利亚墨尔本大学
|
澳大利亚格里菲斯大学
|
|
澳大利亚西澳大学
|
澳大利亚纽卡斯尔大学
|
|
澳大利亚莫纳什大学
|
澳大利亚科廷大学
|
|
澳大利亚悉尼科技大学
|
澳大利亚商务管理学院
|
|
英国名校
|
|
英国利兹大学
|
英国利物浦大学
|
|
英国谢菲尔德大学
|
英国布里斯托大学
|
|
英国杜伦大学
|
英国格拉斯哥大学
|
|
英国约克大学
|
英国阿伯丁大学
|
|
英国卡迪夫大学
|
英国兰卡斯特大学
|
|
英国诺丁汉大学
|
英国伦敦里士满美国大学
|
|
港澳地区名校
|
|
香港中文大学
|
香港科技大学
|
|
香港浸会大学
|
香港城市大学
|
|
香港岭南大学
|
香港教育大学
|
|
香港恒生大学
|
香港树仁大学
|
|
澳门大学
|
澳门理工大学
|
|
澳门科技大学
|
澳门城市大学
|
|
新加坡&马来西亚&日本&泰国名校
|
|
新加坡管理学院
|
马来西亚马来亚大学
|
|
新加坡科技设计大学
|
马来西亚国立大学
|
|
新加坡社科大学
|
马来西亚博特拉大学
|
|
澳大利亚科延大学新加坡分校
|
马来西亚理科大学
|
|
日本大阪大学
|
马来西亚林肯大学学院
|
|
日本长崎外国语大学
|
日本北海道大学
|
|
日本大和语言学院
|
泰国吞武里大学
|