
广东省2026年1月自学考试
将于1月10、11日正式举行
为确保考试安全、平安、顺利进行
现将广州应用科技学院(广州校区)考点
考场安排及相关注意事项予以公布
请考生提前做好准备
一、出行要求和建议
导航位置
广州应用科技学院(广州校区)-正门
广东省广州市增城区朱村大道东432号广州应用科技学院(广州校区)
不列入考生进出校位置:广州应用科技学院(广州校区)-(东门)
入校须知:
1.考试期间校园限行,考生(家长)车辆不允许进入校园。为保证考生安全快捷入校。建议考生绿色出行,选择乘坐公交或网约车到达考点。
2.本次考试考生需将与考试无关的物品放到物品存放指定地方。为避免造成财物损失,建议考生轻装出行,除必需品外,切勿携带贵重物品或其他与考试无关的物品赴考。特别提醒:请务必将手机、手表、手环、智能眼镜等通讯设备,以及金属类首饰物品提前存放至物品存放处,以便快速通过安检。

二、考点开放安排
为便利考生顺利快捷来校考试
提前熟悉我校考点的考场环境
考试前一天(1月9日)下午
考生可凭准考证进入学校踩点、了解信息
考试当天入校开放时间:
1月10、11日早上7:00
(建议考生提早到校进入考点)
三、考场安排(10栋教学楼)





四、路线安排

(一)校园入口
校园入口为我校正门导航地址:广州应用科技学院广州校区正门(南门)。
(二)10栋教学楼
考生从正门进入,沿着现场指引标识前往右侧环校通道前行,到达第10栋教学楼右侧台阶有序排队上楼,到达10栋204室存放个人物品,与考试无关的物品不允许带入考场。存放个人物品后,在二楼封闭区内有序排队进行人脸识别和安检,通过后方可上楼进入考场。





▲ 10栋教学楼右侧楼梯入口

▲ 10栋教学楼204室考生物品存放处

▲ 10栋教学楼排队核验处

▲ 后方楼梯上楼进入考场


温馨提醒
1.请考生提前到达考点,预留充足时间熟悉路线及完成物品存放、核验、安检工作。
2.现场设有醒目标识牌及工作人员,如有疑问可随时咨询。
3.考点为考试楼栋设置了考生物品存放点,设在10栋教学楼204室,考生须在入口的咨询点处,提前领取标签贴纸并写上本人姓名信息,用于个人物品的存取。

▲ 10栋教学楼标签纸领取处
4.请考生注意轻装出行,勿带贵重物品或其他与考试无关的物品,以免造成丢失。

▲ 10栋教学楼安检门检测通道
五、考试期间后勤保障
(一)用餐

广东省2026年1月自学考试当天,考生可以选择学校桃蹊饭堂,饭菜种类丰富,相信能够满足大家的用餐需求。
(二)超市

校园超市、商业街在桃园餐厅左侧广场,为考生提供购物便利。
(三)医生驻点

考生如觉身体有发热或其他不适症状时,请立即向工作人员或志愿者请求帮助。考试过程中,我校有医生驻点为考生提供帮助。
(四)图书馆(临时休息场所)

1月10、11日中午11:30-14:30学校图书馆向考生开放休息使用。考生在图书馆闸口向工作人员出示准考证即可进入,休息期间请遵守图书馆各项管理规定,保持安静。
六、注意事项
(一)考生可在考前一天到学校正门查看考场安排、学校平面图等相关信息,也可通过我校官网、官微等渠道线上了解考场安排和考场分布。
(二)校外车辆和送考人员不得进入校园。考生由家长或亲友自驾送达学校门口,须在学校正门外即停即走。(建议考生绿色出行,乘坐公交或网约车)
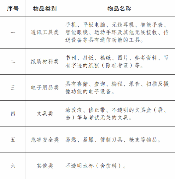
七、广东省高等教育
自学考试违规物品种类清单

八、广东省高等教育
自学考试考场规则
(一)考生应诚信应考,遵规守纪。自觉服从监考员等考试工作人员管理,不得以任何理由妨碍监考员等考试工作人员履行职责,不得扰乱考点考场及其他考试工作地点的秩序。
(二)考前30分钟,凭准考证、本人有效身份证原件(含临时身份证、公安机关出具的用于参加国家教育考试的身份证明,不含电子身份证),通过身份验证后按规定入场参加考试。不得穿背心、拖鞋以及部队、警察、执法等类型的制服进入考点和考场。
(三)主动接受监考员按规定进行的身份验证(包括人脸识别技术和人工比对身份证检查)、使用金属探测仪进行安全检查和对随身物品等进行的必要检查。
(四)除2B铅笔、黑色字迹的钢笔或签字笔、直尺、圆规、三角板、马克笔、橡皮外,其他任何物品不准带入考场。
严禁携带任何通讯工具(如手机、对讲机及其他无线接收、传送设备)、电子计算器(可以使用计算器的课程除外)、电子存储记忆录放设备、照相机、涂改液、修正带等与考试无关的物品进入考场。可使用计算器的课程,计算器不得有程序储存功能。
(五)考生入座后,将本人准考证、身份证放在桌面左上角,以便核验。
(六)试卷由问卷和答题纸两部分组成。考生领到试卷后,须先检查核对问卷和答题纸的课程名称、课程代码是否与报考课程相符。如遇试卷、答题纸分发错误及试题字迹不清、重印、漏印或缺页等问题,应立即举手向监考员报告;未按要求及时检查或发现问题未及时向监考员报告,作答本人报考课程外试卷的按0分计;出现缺页的,缺页部分按0分计;开考后再行报告、更换的,延误的考试时间不予延长。涉及试题内容的疑问,不得向监考员询问。
考生作答前必须先在每张答题纸规定的位置上正确、清楚地填写本人准考证号、姓名、考点名称、考场号、座位号等信息,并将条形码粘贴在“条形码粘贴处”栏框内(每张答题纸只需贴一张条形码,若有多余条形码,请不要粘贴)。凡漏填、错填、书写字迹不清或不按要求粘贴条形码,导致无法正常评卷的,试卷按0分计。
考生须进行课程笔迹信息采集,按要求在答题纸指定位置认真抄写“考生笔迹确认”部分规定文字。
(七)开考信号发出后方可开始答题。
(八)开考15分钟后,不得进入考点参加当次科目考试,不得早于当科考试结束前30分钟交卷出场。考试进行期间不得擅自离开座位、考场,交卷出场后不得再进场续考,也不得在考场附近逗留或交谈。已到考生须在点名卡对应签名框内签名确认,未签名者视为缺考。
(九)严格按试卷要求作答。答题纸“选择题答题区”须用2B铅笔填涂,其他区域的书写或作答须用黑色字迹的钢笔或签字笔;必须在答题纸规定答题区域的指定题号处按要求作答;作答时需画表、作图或作辅助线的,可先用铅笔辅助再用黑色字迹的钢笔或签字笔描黑确认。答题纸不得折叠、污损、弄皱、弄破,不得作任何标记。不按规定作答,答题无效。
(十)在考场内须保持安静,不得吸烟,不得喧哗,不得交头接耳、左顾右盼、打手势、做暗号,不得夹带、旁窥、抄袭或有意让他人抄袭,不得传抄答案或交换试卷、答卷、草稿纸,不得传递文具、物品等,不得在准考证上做标记或书写内容。不得随意离位走动。
(十一)考试结束信号发出后,立即停笔,待监考员收齐试卷、草稿纸无误后,根据监考员指令依次退出考场。严禁将试卷和草稿纸带出考场。如身体出现异常情况,应立即报告考试工作人员和监考员。
(十二)如不遵守考场纪律,不服从考试工作人员管理,有违规行为的,按《中华人民共和国教育法》《国家教育考试违规处理办法》处理并记入国家教育考试诚信档案;涉嫌犯罪的,移送司法机关追究法律责任。
九、交通路线指引
(一)自驾/打车
导航地址:广州应用科技学院广州校区正门(南门)
(二)地铁出行
广州应用科技学院(广州校区)位于地铁21号线朱村地铁站和山田地铁站两个站点中间,两个站点到我校的距离约2.5公里,驾车在道路顺畅的情况下需时5分钟左右。考生可以选择打车以节省时间,更快速地到达考点。(温馨提示:在特殊节假日,以及上下班等高峰期,注意提前进行合理安排,预留充足的时间)
(三)公交出行
公交车发车时间间隔为20—30分钟,考生可以提前下载增城公交APP,实时查看公交车的行驶位置和预计到站时间。
计划从地铁转公交的考生,可以在朱村地铁站A口出站,在朱村地铁站(公交站)候车,乘坐增城2路、增城11路、增城12路,增城13路公交车,到达松田学院站。
选择在山田地铁站下车的考生,在地铁D出口出站,往松田学院方向行走250米左右就可以到达山田地铁站(公交站),乘坐增城4路、增城13路、增城11路、增城12路、增城2路,在松田学院站下车,到达广州应用科技学院(广州校区)考点。
信息提供:继续教育学院 罗玉娟
编辑:党委宣传部 潘雨欣
审核:李帆